在现代社会,工作压力日益增大,生活节奏加快,个人健康问题越来越受到关注,尤其在单位工作环境中,突发疾病的情况时有发生,对于这种情况,我们有必要了解相关的应对措施,以保障员工的健康和安全。
单位突发疾病的常见类型
1、心血管疾病:如心绞痛、心肌梗塞等,可能由于工作压力、疲劳等因素诱发。
2、神经系统疾病:如突发性头痛、晕厥等,可能与长时间紧张工作有关。
3、消化系统疾病:如胃痛、腹泻等,可能因饮食不规律或环境变化引起。
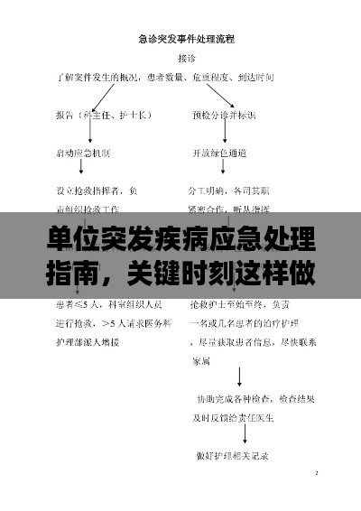
单位突发疾病的应急处理措施
1、保持冷静:发现突发疾病的患者,周围的人应保持冷静,避免恐慌。
2、立即通知:及时通知患者家属,并报告单位相关部门,以便组织救援。
3、安全转移:将患者转移到安全的地方,避免进一步伤害。
4、初步救治:根据患者的症状,进行初步救治,如心肺复苏、止血等。
5、送往医院:尽快将患者送往医院,以便专业医生进行救治。
单位在预防突发疾病方面的责任与措施
1、健康宣传:单位应定期进行健康宣传,提高员工对健康问题的认识。
2、健康检查:定期组织员工健康检查,及早发现潜在疾病。
3、设立急救设施:在单位显眼位置设立急救设施,如急救箱、自动体外除颤器等。
4、制定应急预案:根据可能发生的突发疾病情况,制定详细的应急预案。
5、合理安排工作:避免员工长时间连续工作,合理安排休息时间,减轻工作压力。
员工自身应注意的事项
1、关注身体状况:时刻关注自己的身体状况,如有不适,及时就医。
2、规律生活:保持规律的生活习惯,合理饮食,充足睡眠。
3、锻炼身体:定期进行体育锻炼,增强身体素质。
4、学会放松:学会调整工作状态,避免长时间紧张工作,适当放松。
案例分析
假设某单位员工小张在工作中突然昏倒,周围的人第一时间保持冷静,立即通知家属和单位相关部门,将小张转移到安全的地方,并进行了初步的心肺复苏,随后,单位立即启动应急预案,将小张送往医院,由于救治及时,小张脱离了生命危险,这个案例告诉我们,单位在应对突发疾病方面应有完备的应急预案和措施,同时员工也应了解基本的急救知识。
单位突发疾病是一个需要关注的问题,通过加强预防、制定应急预案、提高员工自救互救能力等措施,可以有效应对单位突发疾病情况,保障员工的健康和安全,员工自身也应关注身体状况,保持良好的生活习惯,增强身体素质,让我们共同努力,创造一个健康、安全的工作环境。
转载请注明来自东莞市霖钢包装机械设备有限公司,本文标题:《单位突发疾病应急处理指南,关键时刻这样做!》












粤ICP备2020133062号-1
还没有评论,来说两句吧...