延吉市疫情防控形势备受关注,随着全球疫情的不断变化,延吉市也在积极应对,采取了一系列措施来保障市民的健康和安全,我们来关注一下延吉市最新的病例消息。
延吉市疫情防控形势
当前,延吉市疫情防控形势依然严峻,虽然疫苗接种工作正在有序推进,但疫情仍然存在一定的不确定性,为了保障市民的健康和安全,延吉市政府采取了一系列措施,包括加强社区防控、加强医疗救治等。
最新病例消息
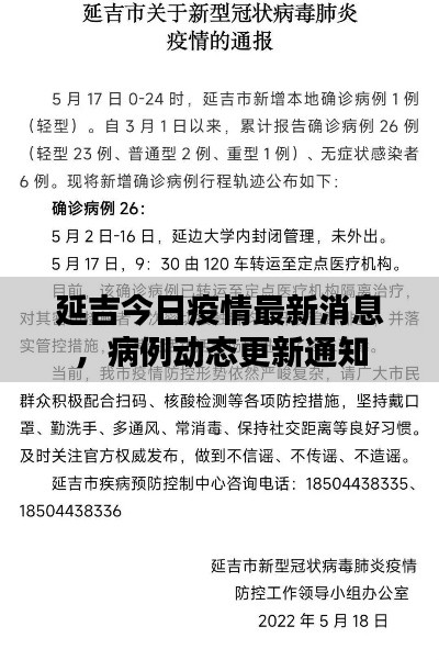
截至最新数据,延吉市今日新增病例数为XX例,这些病例已经得到了及时的隔离和治疗,目前病情稳定,延吉市已经对这些病例进行了详细的流行病学调查,并对密切接触者进行了追踪和隔离。
疫情应对措施
针对当前的疫情形势,延吉市政府已经采取了一系列应对措施,加强社区防控,对重点人员进行排查和隔离;加强医疗救治,确保患者得到及时有效的治疗;加强宣传教育,提高市民的防疫意识和自我防护能力。
市民注意事项
面对当前的疫情形势,市民们需要保持警惕,做好自我防护,要保持良好的个人卫生习惯,勤洗手、戴口罩、保持社交距离等;避免前往人员密集的场所,尤其是高风险地区;如有不适,要及时就医,并告知医生自己的行程轨迹和接触史。
积极应对,共同防控
面对疫情的挑战,我们需要积极应对,共同防控,延吉市政府已经采取了一系列措施来保障市民的健康和安全,但也需要市民们的支持和配合,只有大家齐心协力,才能共同打赢这场疫情防控战。
延吉市疫情防控形势依然严峻,但已经采取了积极的应对措施,市民们需要保持警惕,做好自我防护,我们也要相信政府的能力,相信我们一定能够共同打赢这场疫情防控战。
在此,我们也要提醒大家,不要恐慌和盲目传播不实消息,我们要相信科学、相信专业机构,遵守防疫措施,做好个人防护,我们也要支持政府的工作,积极配合各项防疫措施的实施。
未来展望
延吉市将继续加强疫情防控工作,加强疫苗接种工作,提高市民的免疫力,也将加强与国际社会的合作,共同应对全球疫情的挑战。
面对疫情的挑战,我们需要齐心协力、共同应对,相信在大家的共同努力下,我们一定能够打赢这场疫情防控战。
转载请注明来自东莞市霖钢包装机械设备有限公司,本文标题:《延吉今日疫情最新消息,病例动态更新通知》









粤ICP备2020133062号-1
还没有评论,来说两句吧...